大賽組委會承諾:本大賽嚴格按照公開、公平、公正的原則進行,如期公示獲獎結果、頒發獲獎證書、支付獎金。
一、大賽簡介
鼠跡生塵案,牛羊暮下來。
虎嘯坐空谷,兔月向窗開。
龍隰遠青翠,蛇柳近徘徊。 馬蘭方遠摘,羊負始春栽。 猴栗羞芳果,雞蹠引清杯。 狗其懷物外,豬蠡窅悠哉。 ——南北朝 沈炯
中國生肖文化底蘊悠長,十二載一輪回,于漫漫年歲間代代傳承,不斷帶給人們新的感悟和思考。2021年是農歷辛丑年,即生肖紀年的牛年。牛的形象一直以來都備受人們的喜愛。中國自古以來以農耕為重,牛耕年豐,生肖牛文化不僅代表著人們對美好生活的寄托,還代表著敢于拼搏、開拓進取的力量和腳踏實地、勤勞奉獻的精神,新時代下,牛還被人們賦予了財富的象征意義。
生肖郵票,承載著中華民族對生肖的熱愛,傳遞著吉祥與祝?!,F代工業文明的進步和發展,亦為傳統的集郵文化拓寬了邊界。值辛丑年生肖郵票發行之際,中國郵政集團有限公司和中國集郵總公司特舉辦辛丑年生肖文創大賽,深入挖掘生肖文化的價值內涵,通過創新賦予傳統文化更鮮活的生命力。
二、大賽組織機構
主辦單位:中國郵政集團有限公司
承辦單位:中國集郵總公司
三、大賽官網
“方寸映乾坤 集郵展文脈”2021中國郵政辛丑年生肖文創大賽官方網站:http://shengxiaowenchuang.chinapost.com.cn/
四、大賽征集內容及要求
1、創作要求
參賽者可從以下三種形式中任選一種或多種進行創作:
A.基于中國郵政提供的歷年牛年生肖郵票原稿為要素進行文創產品設計,使用郵票素材,不允許對郵票本身進行修改;
B.基于中國郵政提供的2021《辛丑年》生肖郵票原稿,對除“中國郵政”和“1.20元”之外的元素進行提煉和再創作,圍繞主題創作文創商品;
C.自行設計能夠體現辛丑年生肖文化的文創產品。
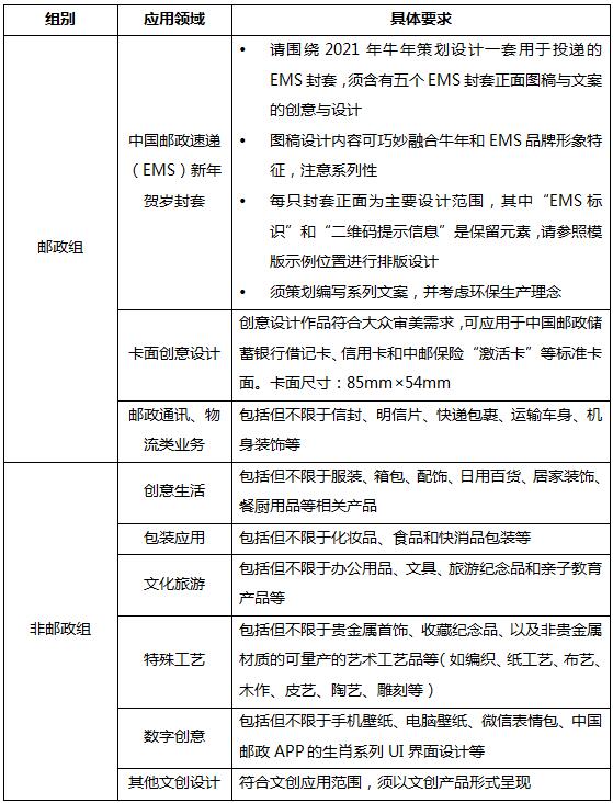
2、作品征集范圍
面向全社會征集參賽作品,作品風格不限、內容不限、創作方式不限,參賽者可根據自身特長及喜好進行創作參賽,應用領域包括但不限于以下類別:

五、投稿要求:
1.進入大賽官網http://shengxiaowenchuang.chinapost.com.cn/,參賽者可通過點擊報名參賽按鈕進行注冊和登錄,進入后臺提交和查詢本人參賽作品詳情。
2.參賽者將作品名稱、紋樣、效果圖、文字說明等相關元素排版于A1尺寸(594mm×840mm)、300dpi分辨率、RGB模式的設計圖紙上,以PDF格式的電子稿形式上傳,文件大小不超過20M。
3.設計圖紙上不可出現與任何參賽者相關的個人信息,如:姓名、學校、電話、郵箱等。一經發現,視為違反公平評審原則,不予參加評審。參賽者個人信息將在網站內另行填寫,且確保填寫信息真實有效。
4.作品上傳同時須一同填寫作品名稱、不超過200字的設計理念以及400×300像素的橫向PNG封面圖用于作品展示。
5.作品提交截止日期:2020年12月6日 23:59前。
六、賽程安排
大賽公告:2020年10月30日
征集時間:10月30日-12月15日
投票時間:截止時間12月20日
初審階段:12月16日-12月22日
終審時間:12月23-12月28日
頒獎典禮:2021年1月5日
七、獎項設置
1、個人單項獎:
? 金牛獎:1名,獎金18888元/人,獎品《辛丑年》大版折、《眾志成城 抗擊疫情》郵折、《二十四節氣》郵折,頒發官方榮譽證書
? 銀牛獎:2名,獎金8888元/人,獎品《辛丑年》大版折、《二十四節氣》郵折,頒發官方榮譽證書
? 銅牛獎:3名,獎金5088元/人,獎品《辛丑年》大版折,頒發官方榮譽證書
? 小牛獎:20名,獎金1068元/人,獎品《辛丑年》小版折,頒發官方榮譽證書
*大賽按征集作品類型設置獎項,郵政組和非郵政組分別評出金牛獎1名、銀牛獎2名、銅牛獎3名以及小牛獎20名,獲獎者均可獲得中國郵政集團有限公司及中國集郵總公司聯名頒發的榮譽證書、獎品及相應獎金。
2、團體獎
? 團體獎:3個,頒發牛氣沖天獎杯及官方榮譽證書;
? 組織獎:3個,頒發牛氣沖天獎杯及官方榮譽證書;
*以上獲獎金額均為稅前金額,由中國集郵總公司代扣繳個人所得稅后進行發放
八、作品轉化
1.權威獎項及豐厚獎金
大賽按照征集作品組別設置獎項,郵政組和非郵政組共計評選出52名獲獎者,獲獎者均可獲得中國郵政集團有限公司及中國集郵總公司聯名頒發的榮譽證書、獎品及相應獎金。
2.提供商業化渠道
獲獎者將有機會與主辦單位共同合作開發,將獲獎作品進行商業轉化,成為中國集郵生肖系列官方文創產品,并獲得線下線上的自有渠道以及公司合作渠道進行展示、銷售等市場轉化機會。
3.人才培育計劃
優秀創意人才有機會參與中國集郵的設計師扶持計劃,與更多優秀的設計師進行交流學習。
九、大賽評委
大賽評委會名譽主席:
? 姚鐘華:著名畫家、國家一級美術師。2021《辛丑年》郵票設計者、1985《乙丑年》郵票原畫作者,曾任中國美術家協會理事、中國油畫學會常務理事。
專家評審團:
? 宋慰祖:北京市政協副秘書長、北京禮物專家委員會主任
? 陳冬亮:中國工業設計協會副會長、北京工業設計促進會理事長
? 陳楠:清華大學美術學院教授、博士生導師、中國古文字藝術研究中心常務副主任
? 李彩萍:中國文物學會民族民俗文物專業委員會副主任、北京民俗博物館原副館長、研究員
? 馬飛:故宮文創研發交流中心藝術總監、河北大學藝術學院客座教授
郵政評審團:
? 曲雅南:中國郵政集團有限公司郵政業務部圖稿編輯處處長
? 王虎鳴:中國郵政集團有限公司郵票印制局設計總監
? 史淵:中國郵政集團有限公司郵票印制局編輯設計部副總經理
? 楊瑩:中國集郵產品研發中心主任
十、評分標準
秉承公平、公正、公開的原則,對參賽作品進行評選。評判標準充分考慮整體效果,主要從以下因素進行考量和評估:
? 主題性(25分):體現生肖文化,畫面及產品構思巧妙,設計理念獨特,立意新穎,具有文化傳承及傳播屬性,設計具有前瞻性;
? 藝術性(25分):符合當代審美,體現文化與藝術的結合,作品完整,產品造型流暢,色彩搭配合理,富有美感,作品的完成度高;
? 品牌性(25分):符合中國郵政和中國集郵的品牌調性,體現鮮明的集郵文化特點,具備傳統文化底蘊;
? 應用性(25分):作品的可延展性及應用性強,應用場景多元化,且考慮制作技術和成本,可批量生產。
十一、獲獎通知
1.獲獎通知將通過辛丑年生肖文創大賽官方網站進行發布,中國郵政、中國集郵官方微信公眾號、微博等平臺同步發布,請及時關注獲獎信息。
2.請獲獎的參賽者注意查收郵件,并根據郵件內容在規定時間內配合主辦單位完成獲獎作品源文件收集、版權協議簽署及獎金獎品發放等工作。
3.若獲獎者在規定時間內對獲獎通知未做回應或放棄履行相關版權轉讓或授權義務,則視為放棄獎項,由其他獲獎者取代。
4.其他相關事宜可隨時關注官網新聞動態板塊,獎品將在整個活動結束后30個工作日內發放。
想要了解參賽須知、大賽流程、版權聲明等更多大賽消息,請關注大賽官網:http://shengxiaowenchuang.chinapost.com.cn/


